Liminal

A dream Journey

Liminal is a UX project with the aim of creating a space for exploring, investigating and engaging with the dream world. Unlike traditional dream journaling or analysis apps, Liminal emphasizes the call of James Hillman of ‘sticking to the image’. As opposed to rushing to premature analysis, this app encourages users to embrace their dreams, spending time with them, notice recurring symbols, themes and archetypal imagery.

Below is the documentation of the design process so far, including personas, the MoSCoW prioritization, the information architecture, and a low-fidelity prototype.

You can also check out the whole project on Figma via this link:

https://www.figma.com/design/BuwA1kiJH0LlVf4EvDNICi/Liminal?node-id=0-1&t=pn957SqgOAtLI0qf-1

High-Fidelity Prototype

(First draft)

Low-Fidelity Prototype

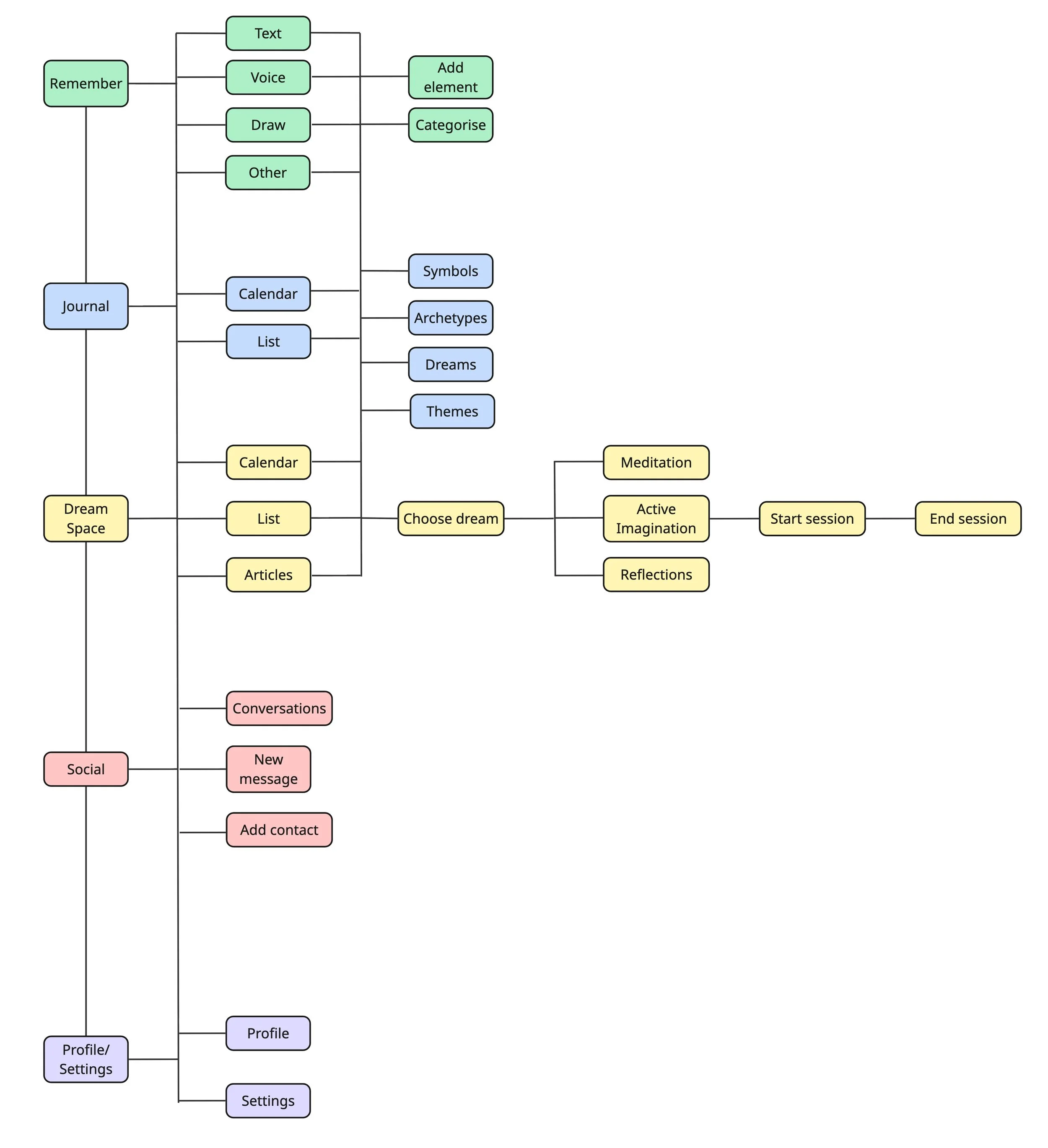
Information Architecture

Personas

Ellen

Age: 31
Occupation: Musician & part-time music teacher
Location: Stockholm, Sweden

Goals

  1. Capture dreams quickly and easily before they fade

  2. Explore related symbols, themes, and archetypes personally

  3. Reflect and gain insights into her dreams without AI or external interpretations

Needs

  1. Flexible input: text, voice, or quick sketches

  2. Categorization: themes, symbols, archetypes

  3. Contemplative space: ability to linger on images or dreams without analysis

Pain Points

  1. Most apps feel cluttered, impersonal, or overly analytical

  2. Struggles to maintain daily journaling habits

  3. Loses dream details if not captured immediately

Quote

“My dreams are like poems from the unconscious — I don’t need them explained, I just need to embrace them.”

Nadir

Age: 27
Occupation: UX student & barista
Location: Lyon, France

Goals

  1. Develop a deeper relationship with his dreams as part of his creative process

  2. Notice recurring imagery tied to stress, anxiety, and identity

  3. Use dreams as material for introspection, not productivity or analysis

Needs

  1. A calm, distraction-free interface to support evening or morning rituals

  2. Visual mapping of recurring motifs over time

  3. A way to connect dreams with emotional states without reducing them to diagnoses

Pain Points

  1. Other apps feel overly structured or force interpretation

  2. Becomes overwhelmed when too much information is required to record a dream

  3. Finds it difficult to “stay with” a dream and not immediately conceptualize it

Quote

“Dreams are the only place I don’t have to make sense — I want an app that lets me stay in that space.”

Mira

Age: 43
Occupation: Psychotherapist
Location: Amsterdam, Netherlands

Goals

  1. Encourage her clients (and herself) to remain with dream images before interpretation

  2. Track symbolic patterns and emotional textures over longer periods

  3. Use dreams as material for self-reflection and active imagination

Needs

  1. A digital dream storage

  2. A way to revisit dreams visually and atmospherically, not only as text

  3. A way to approach dreams through meditation

Pain Points

  1. Most apps privilege cognitive analysis over imaginal presence

  2. Lacks a digital tool that matches her therapeutic philosophy

  3. Wants to avoid anything that feels like quick-fix meaning-making or AI summaries

Quote

“Dreams don’t need answers — they need attention.”

Rafael

Age: 35
Occupation: Illustrator & freelance art director
Location: Barcelona, Spain

Goals

  1. Cultivate a steady ritual around dreaming to nourish his artistic practice

  2. Preserve the sensory and visual atmosphere of dreams for later illustration

  3. Explore dreams intuitively, without structure or imposed meaning

Needs

  1. A visually rich, minimalist environment that feels like an extension of his studio

  2. The ability to attach colors, moods, or small sketches to each dream

  3. A gentle reminder system that supports a morning or evening creative routine

Pain Points

  1. Finds typical dream apps too clinical or text-heavy

  2. Loses the emotional “tone” of dreams when forced into pure writing

  3. Avoids tools that prioritize data, metrics, or interpretation over feeling

Quote

“My dreams are like unfinished paintings — I want a space that lets them breathe before I turn them into anything.”

Primary User Definition

A creative, introspective user who wants to explore their dreams through presence, symbolism, and contemplation rather than quick analysis.

Value Proposition Statement


Liminal offers a quiet, intuitive space for exploring dreams through one’s own images and experiences — not through ready-made interpretations. By supporting the user in staying with the dream, noticing symbolic patterns, and following their inner imagery, Liminal helps transform raw dream material into personal, meaningful insights.

Problem Statement

Users who are introspective, creative, or psychologically curious want a way to record and explore their dreams without being pushed into premature analysis. Current dream apps are either overly analytical, cluttered, or gamified, which disrupts the contemplative atmosphere users need. They need a calm, intuitive space that honors the imagery of their dreams, allows symbols and themes to emerge naturally over time, and supports meaningful inner exploration rather than fast interpretation.

How Might We?

How might we create a dream exploration experience that allows users to stay with the imagery of their dreams without feeling rushed into analysis?

Moscow

Feature Prioritization Matrix

Must Have

  1. Dream capture (text, voice, sketch)

  2. Clean, quiet, intuitive interface

  3. Dream archive with calendar/timeline

  4. Tagging for symbols, themes and other patterns

  5. Secure storage & privacy

  6. Active imagination / meditation mode

Should Have

  1. Symbol patterns & recurring imagery visualization

  2. Simple contemplative prompts ("linger with the image")

  3. Visual dream maps

Could Have

  1. Sharing feature (“Dream Together”)

  2. Audio atmospheres for reflective sessions

  3. Customizable themes (night mode, soft palettes)

  4. Archetype/imagery library (non-prescriptive)

Won’t Have (for now)

  1. AI dream interpretation

  2. Social feed

  3. Forced journaling streaks or gamification

User Journey

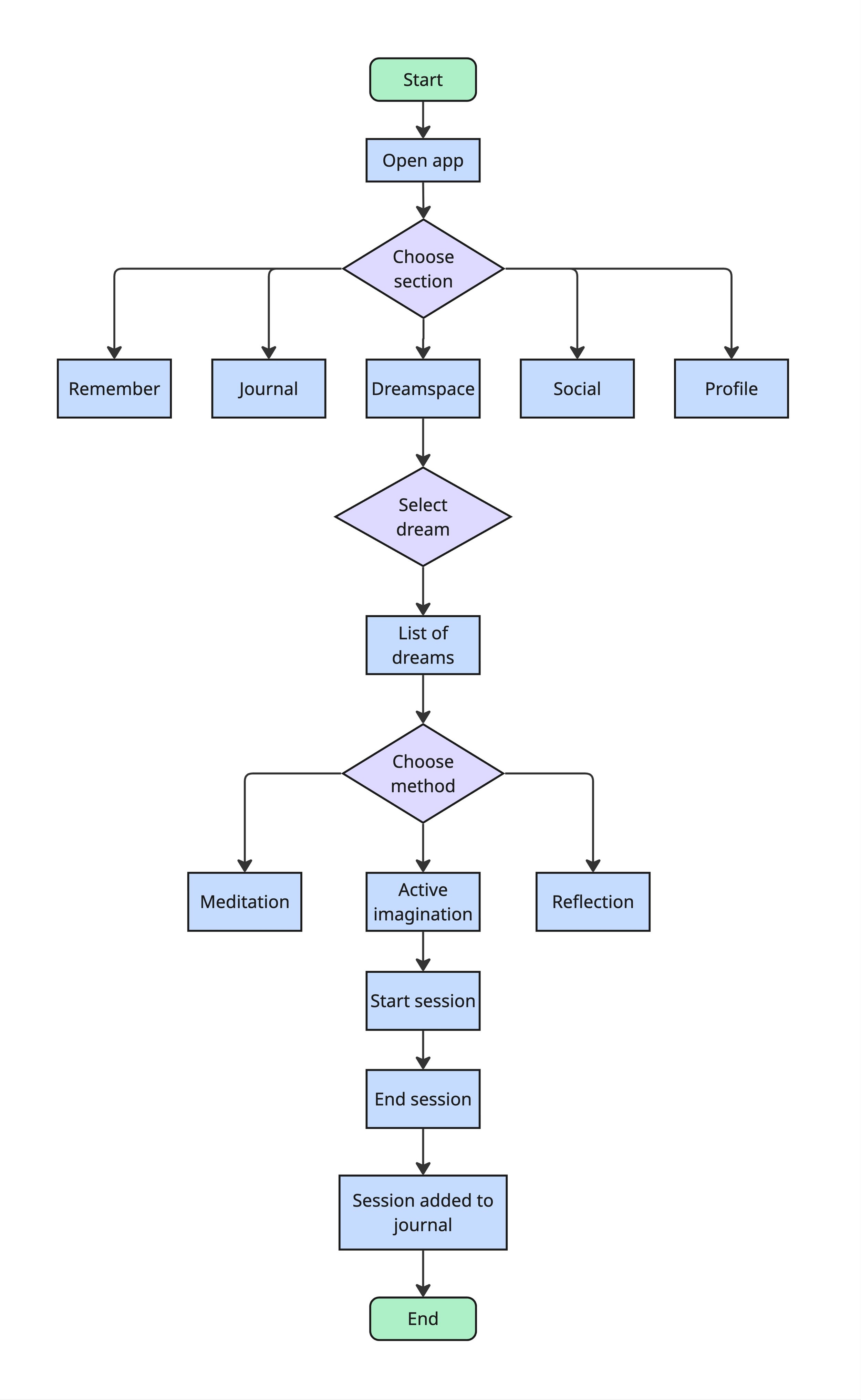
User Flow

Next Steps

The next phase will involve designing a high-fidelity prototype, followed by usability testing and feedback gathering

Tools/Role/Time

Tools: Figma, Miro, Google Docs

Role: Research, concept design, wireframes & prototypes

Time: Ongoing

Next
Next

Caspeco